Close-up of a hand firmly gripping a microphone against a dark backdrop.

Przekaz emocjonalny w śpiewie – dźwięki prymarne i rola PAG

・ 02 Grudzień 2025

Close-up of a hand firmly gripping a microphone against a dark backdrop.

 

Kognireceptor ・ ISSN: 3071-9844・Volume: 1 ・ Issue: 1 ・ Pages: 18 – 30


Przekaz emocjonalny w śpiewie – dźwięki prymarne i rola PAG

Katarzyna Mazur


Streszczenie

Śpiew jest jedną z podstawowych aktywności muzycznych człowieka i pełni rozmaite role w jego życiu. Jest także wykształconą na fundamencie prostych wokalizacji złożoną formą komunikacji, nabudowaną na prostych wokalizacjach – dźwiękach prymarnych. Przekaz emocjonalny obecny w śpiewie zawarty jest w stałych wzorcach akustycznych, co pozwala na skuteczne przekazanie informacji o stanie emocjonalnym nadawcy. Charakterystyczne wokalizacje, niosące informacje o stanie emocjonalnym generowane są poprzez uruchomienie wzorców ruchowych w obrębie aparatu respiracyjno-fonacyjno-artykulacyjnego, który podlega kontroli podkorowej i korowej. Wykorzystanie dźwięków prymarnych w treningu wokalnym daje dostęp do automatycznych wzorców ruchowych, a dzięki korowej kontroli aparatu głosowego wokalista może także wolicjonalnie modyfikować wydobywany dźwięk. W pracy omówiono: śpiew jako narzędzie komunikacji i przekazu emocjonalnego, kwestię dźwięków prymarnych, neuronalne podłoże emocjonalnych wokalizacji ze szczególnym uwzględnieniem PAG oraz przedstawiono wnioski przydatne pod kątem kształcenia wokalnego oraz oddziaływań klinicznych w zaburzeniach głosu.

Słowa kluczowe: emocje, śpiew, przekaz emocjonalny, dźwięki prymarne, PAG, istota szara okołowodociągowa

Abstract

Singing is one of the basic musical activities and plays various roles in human life. It is also a complex form of communication developed on the foundation of simple vocalizations, built on simple vocalizations – primal sounds. The emotional convey present in singing is contained in constant acoustic patterns, which allows for effective transfer of information about the emotional state of the sender. Characteristic vocalizations, carrying information about the emotional state, are generated by activating movement patterns within the respiration, phonation and articulation apparatus, which is subject to subcortical and cortical control. The use of primal sounds in vocal training gives access to automatic movement patterns, and due to the cortical control of the vocal apparatus, the singer can also voluntarily modify the vocalized sound. The paper discusses: singing as a tool of communication and emotional convey, the issue of primal sounds, the neural basis of emotional vocalizations with particular emphasis on PAG, and conclusions useful in terms of vocal training and clinical treatment in voice disorders.

Key words: emotion, singing, emotional convey, primal sounds, PAG, periaqueductal grey

Wstęp

Śpiew oraz zagadnienia z nim związane bez wątpienia leżą w obszarze zainteresowań sztuki, jest także ciekawym polem do badań naukowych. Śpiew pełni wiele ról w życiu człowieka i jest formą komunikacji, podobnie jak mowa. Jednym z tematów, szczególnie istotnych w naukowych rozważaniach na temat śpiewu, jest przekaz emocjonalny komunikowany za jego pomocą. Jednak przekaz emocjonalny w śpiewie, to skomplikowane zagadnienie, które można badać pod wieloma względami – poczynając od podłoża neuronalnego stojącego za wydobywaniem dźwięku, przez właściwości akustyczne za nim stojące, aż po subiektywne odczucia słuchaczy. Przekaz emocjonalny w śpiewie to jeden z kluczowych aspektów wykonawstwa, dlatego warto przyjrzeć się: co stanowi o skutecznym przekazie stanu emocjonalnego w głosie, jakie własności mają emocjonalne wokalizacje oraz jak automatyczne wzorce prymarnych wokalizacji mogą wzbogacić warsztat wokalisty.

Śpiew w życiu człowieka

Śpiew jest jednym z najbardziej podstawowych rodzajów muzycznej działalności człowieka. Jest to powszechnie spotykana forma aktywności muzycznej, która pojawia się w większości kultur1. Dyskusja na temat roli muzyki (w tym śpiewu), jej znaczenia, genezy oraz adaptacyjnego charakteru2 jest w nauce nadal żywa. Zatem, dlaczego śpiewamy? Niewątpliwie śpiew pełni rozmaite role w życiu ludzi, towarzyszy relacjom grupowym, partnerskim i rodzinnym.

Brzmienie głosu i muzykalność w doborze płciowym

Brzmienie głosu człowieka ma wpływ na to, jak jest on postrzegany. Badania pokazują, iż istnieją cechy akustyczne czyniące głos atrakcyjnym w odbiorze3. Jakość głosu może nieść za sobą cenne informacje dotyczące m.in. zdrowia osobnika. Brzmienie głosu często zdradza problemy z oddychaniem, stany zapalne i reakcje alergiczne tworzące obrzęk górnych dróg oddechowych. Ponadto, głos wskazuje na wielkość osobnika4, gdyż jego wysokość jest zależna od wielkości krtani. Im większa krtań, tym grubsze może pomieścić fałdy głosowe, a donośny głos może świadczyć o stosunkowo dużej objętości płuc, które umożliwiają lepszą respirację, a tym samym dotlenienie i lepszą fizyczną kondycję osobnika. Wszystkie te informacje są istotne z punktu widzenia doboru płciowego. Poprzez śpiewanie, osobnik może pokazać nie tylko brzmienie swojego głosu, ale także swoją ogólną muzykalność, na którą to składa się m.in. poczucie rytmu, umiejętność odróżniania wysokości i natężenia dźwięków oraz wyczucie tempa. Na rolę muzykalności w doborze płciowym zwraca uwagę m.in. Daniel Levitin. Twierdzi on, że muzyka może być oznaką adaptacji biologicznej, ponieważ  stanowi  element  przyciągający  partnerów.  Choroby  takie  jak  schizofrenia  czy parkinsonizm upośledzają poczucie rytmu5, wykluczają zatem prawidłowe posługiwanie się rytmem przede wszystkim podczas tańca i wykonywania muzyki, dlatego muzykalność osobnika, może świadczyć o jego dobrym stanie umysłowym.

Rola śpiewu w budowaniu relacji matka-dziecko

Śpiew jest istotnym czynnikiem w budowaniu kontaktu pomiędzy matką i dzieckiem. Zgodnie z hipotezą artyfikacji, postawioną przez Ellen Dissanayake, aktywności wokalne, należące do wyróżnianych przez badaczkę zachowań protoestetycznych, pozwalają na stworzenie więzi między matką a dzieckiem6 . Poprzez śpiewanie kołysanek i inne powszechne zabawy dźwiękiem wokalizowanym, matka buduje więź emocjonalną z dzieckiem. Więź ta jest kluczowa dla przetrwania dziecka, które jest na tym etapie życia jest zupełnie zależne od opiekuna. Z perspektywy rodzica, więź zapewniająca bezpieczeństwo potomstwu zwiększa szanse na sukces reprodukcyjny. Badania na wcześniakach7 wykazały, że kołysanki, śpiewane dzieciom, jako element terapii podczas hospitalizacji, redukowały stres, a tym samym obniżały puls i częstotliwość oddechu. W porównaniu do odtwarzanej muzyki klasycznej, która również dawała efekt stabilizujący stan fizjologiczny, śpiew okazał się mieć efekt utrzymujący się przez dłuższy czas po ekspozycji dzieci na kołysankę, podczas gdy efekt wywoływany muzyką klasyczną zanikał wraz ze zniknięciem muzycznego bodźca8 . Kołysanki są postrzegane jako istotny element uspokajający dziecko oraz tworzący więź między matką a dzieckiem podczas codziennych rytuałów związanych z opieką rodzicielską9.

Śpiew jako społeczny lodołamacz

Śpiew jest przydatny także w budowaniu więzi społecznych w grupie. Eiluned Pearce, Jacques Launy i Robin M. Dunbar wykazali, że grupowy śpiew jest pewnego rodzaju lodołamaczem społecznym, który pozwala na stosunkowo szybkie utworzenie poczucia wspólnotowości w grupach ludzi będących uprzednio nieznajomymi10. Badacze zaobserwowali, że wśród osób uczęszczających na grupowe zajęcia wokalne raportowany poziom poczucia bliskości z grupą wzrastał szybciej względem badanych grup, które wykonywały wspólnie inne aktywności (tj. pisanie kreatywne, robótki ręczne)11.

Śpiew ma potencjał grupotwórczy również ze względu na większą donośność niż mowa. Przez to, że śpiewanie jest głośniejsze, może aktywnie angażować o wiele większą liczbę osób niż rozmowa 12. Muzyka i śpiewy pozwalają na synchronizację nastrojów i działań, co przekłada się na lepszą współpracę oraz poczucie oparcia w grupie13. Ponownie, poczucie wspólnego rytmu w aktywnym zaangażowaniu w śpiew pozwala na efektywniejsze wspólne działanie14. Muzyka w wielu kulturach towarzyszy zachowaniom rytualnym i religijnym, które bardzo często również zakładają zaangażowanie wspólnotowe i wspólny cel. Niektórzy badacze twierdzą, że bez szeroko rozumianej sztuki rytuały tego typu nie mogłyby istnieć, ponieważ to właśnie ruchy, dźwięki i specjalnie zaaranżowane otoczenie utrzymują uwagę i zainteresowanie oraz zespajają działania grupy podczas aktywności rytualnych15. Wspólne muzykowanie może zmieniać poziom testosteronu we krwi, co sprzyja spokojniejszym nastrojom w grupie16. Ma wpływ także na wydzielanie oksytocyny, będącej hormonem odpowiedzialnym za przywiązanie między osobnikami17. Podczas śpiewania uwalniane są też β-endorfiny, których działanie sprawia, że wspólne, synchroniczne muzykowanie wpływa pozytywnie na nastrój18.

Śpiew jako strategia obronna

Rozszerzając kontekst aktywności wokalnej o środowisko, warto zwrócić uwagę na to, że śpiew, jako hałaśliwa aktywność, niesie za sobą niebezpieczeństwo zwracania na siebie uwagi otoczenia. Donośny śpiew jest tym bardziej niebezpieczny, im mniejsza jest możliwość ukrycia się poza zasięgiem lądowego drapieżnika – na przykład w konarach drzew. Wykonywany na ziemi wydaje się z tego powodu szczególnie niebezpieczny, dlatego ptaki – dla których głośna aktywność wokalna jest charakterystyczna – w momencie przebywania na ziemi, wokalizują o wiele mniej. Analogicznie, gatunki gniazdujące na ziemi, śpiewają o wiele mniej niż gatunki typowo nadrzewne. Co ciekawe, podobna zależność dotyczy, filogenetycznie bliższych człowiekowi, małp. Małpy schodząc na ziemię wydają o wiele mniej dźwięków, niż te przebywające na drzewach19. Dlaczego więc człowiek, na którymś z etapów swojej filogenezy nie ograniczył wokalizacji, a wręcz wykształcił tak głośne formy aktywności, jak grupowy śpiew? Joseph Jordania20 twierdzi, że śpiew stał się jedną ze strategii obronnych dla grup Homo sapiens. Człowiek nie jest na tle innych zwierząt stworzeniem szczególnie szybkim, nie jest również wyposażony w szczególnie skuteczne narzędzia obronne, jak rogi, kolce czy kły. Dodatkowo, jego wyprostowana pozycja raczej utrudnia chowanie się w niskich zaroślach. Według Jordanii to właśnie głos stał się narzędziem obronnym człowieka. Poczucie rytmu pozwalało na synchronizację wokalizacji, która akustycznie silniejsza, miała większy potencjał odstraszający21. Zbiorowy śpiew oraz granie na różnych instrumentach mogły znacznie ułatwić odstraszanie drapieżników.

Śpiew pełni rozmaite role na wielu poziomach życia ludzi. Występuje jako jedna z najczęstszych form muzykowania, i w odróżnieniu od gry na instrumentach, nie wymaga żadnych narzędzi, ani bardzo specyficznych umiejętności. Jest formą komunikacji interpersonalnej, społecznej i kulturowej22. Należy także pamiętać, że jest to złożona forma komunikacji, która zawiera wiele elementów takich jak: linia melodyczna, słowa23, rytm, tempo oraz szereg składowych akustycznych, które niosą informacje o emocjonalnym przekazie wokalizacji. Jednocześnie, złożony charakter tej komunikacji nabudowany jest na strukturach i umiejętnościach podstawowych dla przetrwania organizmu.

Śpiew jako sposób komunikowania emocji

Komunikacja emocji jest kluczowa dla przetrwania organizmu i relacji społecznych w grupie24. Ekspresja emocji pomiędzy członkami grupy pozwala na przekazanie informacji ważnych z punktu widzenia jednostki oraz może mieć na celu wpływ na zachowanie innego osobnika lub całej ich grupy. Aby komunikacja spełniała swoje zadania, potencjalni odbiorcy muszą być wyposażeni w zdolność trafnego rozpoznawania cech charakterystycznych dla poszczególnych komunikatów o treści emocjonalnej. Sprawne rozpoznawanie komunikowanej emocji daje możliwość szybkiego rozpoznania intencji i przewidywania potencjalnych zachowań nadawcy komunikatu 25. Na komunikowanie stanów emocjonalnych na podstawowym, niewerbalnym poziomie, składają się elementy takie jak: postawa ciała, mimika twarzy, gesty oraz wokalizacje. Za Pankseppem, Patrick N. Justlin i Petri Laukka 26 podają kilka twierdzeń dotyczących emocji i ich wokalnego komunikowania:

  • „emocje mogą być postrzegane jako adaptacyjne reakcje na typowe problemy, które organizm napotyka w życiu codziennym;
  • adaptacyjnymi czyni emocje to, że są komunikowane niewerbalnie;
  • wokalna ekspresja emocji jest filogenetycznie ciągłą formą komunikacji niewerbalnej;
  • wokalna ekspresja poszczególnych emocji pojawia się w powtarzalnych, podobnych typach sytuacji życiowych u różnych organizmów;
  • specyficzna forma, jaką przybiera wokalna ekspresja emocji, odzwierciedla sytuację lub poszczególne wzorce wspierające emocjonalne zachowania wywołane przez sytuację;
  • fizjologiczne reakcje wpływają na produkcję dźwięku w różny sposób;
  • poprzez naśladowanie charakterystycznych akustycznych wzorców wokalnych, muzycy mogą komunikować poszczególne emocje słuchaczom”.27

Ekspresje emocji, będących reakcjami na typowe problemy, są cennym źródłem informacji dla osobników w otoczeniu. Wyraźne i rozpoznawalne sygnały komunikujące ograniczony zbiór emocji podstawowych stanowią duże ułatwienie w szybkim podejmowaniu decyzji o reakcji na zastaną sytuację. Justlin i Laukka twierdzą nawet, że to ograniczenie wyraźnych komunikatów do kilku podstawowych kategorii: strachu, złości, smutku, radości i miłości, w ogóle umożliwia skuteczne wskazywanie emocji na reakcję, której wymaga sytuacja28.

Niewerbalne wokalizacje niosą ze sobą informacje o stanie emocjonalnym poprzez: tempo, intonację i szereg składowych akustycznych. Pośród wokalizacji człowieka znaleźć można niewerbalne wokalizacje – wykrzyknienia – których emocjonalna treść jest sygnalizowana poprzez wypowiedzenia sylab, głosek i pomruków, na które nałożone jest pewne zabarwienie akustyczne. Przykładowo, głoska [a] wypowiedziana umiarkowanie głośno, ze wznoszącą intonacją, będzie sugerowała pytanie, podczas gdy wypowiedziana głośno i z intonacją stałą może być odpowiedzią na bodziec bólowy. W obu tych przypadkach składowe akustyczne obecne w głosie będą różne. Emocjonalny przekaz na niewerbalnym poziomie jest kształtowany poprzez proporcje różnych składowych akustycznych. Ich produkcja w głosie ludzkim (oraz zwierzęcym) zależy od oddechu, fonacji oraz artykulacji.

Reakcje emocjonalne obejmują szereg reakcji składowych od prostych zmian fizjologicznych po zmiany na poziomie świadomości. Z tego powodu na wokalizację wpływają fizjologiczne zmiany w organizmie, ale także intencjonalne operowanie oddechem, fonacją i artykulacją mające na celu wydobycie odpowiednich cech akustycznych dźwięku. W przypadku społecznych interakcji, gdzie niejednokrotnie bardziej korzystne jest ukrycie jednej emocji, a w miarę możliwości imitowanie innej29, jest to przydatna umiejętność. Ukrywanie emocji pod względem wokalnym oraz imitowanie innych nie należy do zadań prostych, ponieważ, jak twierdzi Sherer:

„wzorce akustyczne automatycznie odzwierciedlają emocjonalnie wzbudzone zmiany w wewnętrznym systemie fizjologicznym”30.

Natomiast imitowanie wokalne reakcji emocjonalnych jest modelowane na podstawie naturalnej ekspresji31, która bazuje na pewnych wzorcach respiracyjno-artykulacyjno-artykulacyjnych.

Reakcje fizjologiczne w procesie emocjonalnym a produkcja dźwięku

Wpływ jaki emocje wywierają na fizjologię wokalizacji oraz jakie znaczenie ma to dla muzycznej działalności człowieka opisywał Herbert Spencer32. Spencer uważał, że emocja jest bodźcem dla reakcji mięśniowych u zwierząt, ale także u ludzi. Reakcje te manifestują się w przeróżnych ruchach jakie organizmy wykonują w procesie reakcji emocjonalnej i są tym intensywniejsze, im silniejsze jest przeżycie emocjonalne33. Idąc za Spencerem, Justlin i Laukka34 stwierdzają, że istnieją pewne wzorce fonacyjno-rezonacyjne35, które pojawiają się w ekspresji konkretnych emocji oraz, że wzorce te mogą się od siebie wyraźnie różnić. W dodatku, kolejny badacz wokalnej ekspresji emocji Klaus R. Sherer twierdzi, że poprzez właśnie istnienie takich wzorców akustycznych, determinowanych fizjologicznie, słuchacz może poprawnie ocenić stan emocjonalny nadawcy w niewerbalnym komunikacie, oraz że wzorce ekspresji niektórych emocji są uniwersalne36. Przykładowo, krzyki wyrażające gniew łączą się z napięciem w okolicach mięśni krtani oraz zwiększonym ciśnieniem podgłośniowym, czyli ciśnieniem powietrza napierającym na fałdy głosowe37. Te reakcje na poziomie pracy mięśni wydechowych i mięśni krtani dają charakterystyczne zmiany w respiracji i fonacji, co przekłada się na konkretne jakości akustyczne. Zespół tych charakterystycznych cech akustycznych słuchacz rozpoznaje jako wyraz gniewu.

Akustyczne aspekty dźwiękowej komunikacji emocji

Wyrażanie emocji głosem dokonuje się poprzez wyprodukowanie pewnego charakterystycznego zestawu cech akustycznych. Badania poszukujące tych cech i ich wzajemnych zależności prowadzone są przede wszystkim na dwóch płaszczyznach: mowy i śpiewu38. Najczęściej wykorzystuje się w nich nagrania wielu wokalizacji39, które mają być wypowiedziane bądź zaśpiewane z jakimś konkretnym wyrazem emocjonalnym. W nagraniach dokonywano szeregu zmian, takich jak: filtrowanie niektórych składowych pasma dźwięku, cięcie nagrania i losowego rozstawienia fragmentów, odtwarzanie nagrania od tyłu, inwersja tonów, wyciszanie niektórych tonów40. Wszystkie z wymienionych modyfikacji eliminowały lub zaburzały rozpoznawalny przekaz emocjonalny nagrania, co pozwala stwierdzić, że informacja o emocjach zawarta w nagranych wokalizacjach ma swój nośnik w akustycznym obrazie wokalizacji.

Jakie zatem elementy obrazu akustycznego są znaczące w przekazywaniu emocji? Jak pokazały badania, znaczenie w przekazie emocjonalnym mają cechy akustyczne odnoszące się do:

  1. tonu – podstawowej częstotliwości wokalizacji, jej zmienności w czasie;
  2. natężenia dźwięku – przekładającego się na głośność, a także prędkości wzrostu natężenia dźwięku na początku frazy (tzw. atak/nastawienie głosowe);
  3. czasu trwania – całej wokalizacji, ale także pauz pomiędzy dźwiękami;
  4. jakości głosu – wyrażającej się w energii wysokich częstotliwości, ich proporcji, widmowego środka ciężkości41, a także w precyzji artykulacji oraz przepływie powietrza przez głośnię.

Oznacza to, że można stworzyć akustyczny opis wokalizacji, który jest charakterystyczny dla przekazu konkretnej treści emocjonalnej.

Badacze sprawdzili pod tym względem wiele emocji. Zależnie od badań zestawy emocji poddawanych testom oraz parametrów akustycznych branych pod uwagę były różne. W badaniach Sherera i Oshinskiego42 opisane zostały następujące emocje: przyjemność, moc (potency), aktywność, złość, znudzenie, obrzydzenie, strach, radość, smutek i zaskoczenie. Jest to zestaw znacznie wykraczający poza emocje podstawowe w rozumieniu (nazwisko). Wszystkie z wymienionych emocji otrzymały swoją dźwiękową charakterystykę. Badania Viellarda i współpracowników43 ograniczyły się do badania wokalizacji radosnych, smutnych i strasznych. Z kolei badania Justlina i Laukki44 obejmowało złość, strach, radość, smutek i czułość, a w badaniach Felcyna45 brane pod uwagę były: gniew, czułość, radość strach, patos i smutek.

Wspólny mianownik emocji i wokalizacji

Nim jako gatunek, nauczyliśmy się śpiewać lub w ogóle werbalnie wyrażać stany emocjonalne, wyrażanie emocji odbywało się poprzez sygnały, takie jak krzyk czy płacz. Ten najbardziej podstawowy sposób wyrażania emocji pozostał w wachlarzu ekspresji Homo Sapiens do dziś i, samodzielnie lub towarzysząc wypowiedziom werbalnym, czy złożonym zestawom czynności, takim jak śpiew, nadal tworzy fundament komunikowania emocji.

Dźwięki prymarne

Istnieją przypuszczenia, że prymitywna mowa werbalna oraz protomuzyka powstały w wyniku rozwoju afektywnych wokalizacji takich jak krzyk, płacz, czy nawoływanie46. Idąc za tym przypuszczeniem obecnie operujemy na dwóch powiązanych rodzajach komunikatów wokalnych: złożonych, już znacznie tej chwili, mowie i śpiewie oraz dźwiękach prymarnych. Dźwięki prymarne są to niewerbalne wokalizacje, które pojawiają się w naturalnej, spontanicznej ekspresji emocji. Zalicza się do nich:

  • westchnienie (sigh)47;
  • szept (whisper);
  • skomlenie (whimper);
  • gruchanie (coo);
  • płacz (cry);
  • kwilenie (whine);
  • jęczenie (groan);
  • zawodzenie (moan);
  • wrzask (yell);
  • krzyk (shout);
  • wiwatowanie (cheer);
  • wycie (scream)48;
  • łkanie (sobbing);
  • płacz (weeping)49.

Wydawanie dźwięków prymarnych nie wiąże się tylko ze świadomą reakcją emocjonalną, ale także z nieświadomym, automatycznym uruchomieniem szeregu reakcji mięśniowych w obrębie układu respiracyjno-fonacyjno-artykulacyjnego. Są one spontaniczną, automatyczną reakcją wchodzącą w skład procesu reakcji emocjonalnej. Wymagają wielu skoordynowanych działań mięśni całego układu. Podobnie jak pozostałe nieświadome reakcje (np. zmiana tętna, pocenie się, rozluźnienie/spięcie mięśni) są kierowane przez podkorowe obszary mózgu odpowiedzialne za zmiany fizjologiczne zachodzące w organizmie.

Wszelkie bardziej złożone wokalizacje emocjonalne (w tym śpiew) modelowane są na podstawie naturalnej ekspresji50. Akustyczne parametry, których zespoły odbierane są jako informacja o konkretnym stanie emocjonalnym, wynikają ze wzorców ruchowych, które zachodzą przy wydobywaniu dźwięków prymarnych. Jeśli zatem ekspresje emocji w śpiewie bazują na dźwiękach prymarnych, to mają swoje podłoże w automatycznych wzorcach ruchowych układu respiracyjno-fonacyjno-artykulacyjnego.

Anatomiczno-fizjologiczne podstawy głosu

Uznawanym szeroko modelem powstawania głosu jest model Power-Source-Filter51. Model ten wyróżnia trzy podstawowe poziomy produkcji głosu:

  1. Power (część respiracyjna/oddechowa) – układ oddechowy, dzięki któremu obecny jest przepływ powietrza przez drogi oddechowe, w tym głośnię. Przepływ ten, pod odpowiednim ciśnieniem, daje możliwość wydobycia głosu. Anatomiczne struktury, które wchodzą w jego skład to: płuca z oskrzelami oraz tchawicą, wraz z kompleksem struktur kostno-mięśniowych regulujących ich pracę.
  2. Source (część fonacyjna) – czyli krtań, ruchomy kompleks zbudowany z chrząstek, mieszczący w swym środku fałdy głosowe, będące źródłem drgań podstawowych.
  3. Filter (część artykulacyjno-rezonansowa) – narządy budujące trakt głosowy znajdujące się w większości powyżej głośni – jama ustna i nosowa, a także zatoki przynosowe52 oraz gardło53. Tutaj dźwięk zostaje niejako przefiltrowany, cześć jego składowych ulega rezonansowemu wzmocnieniu, część zostaje wygłuszona, co nadaje mu charakterystyczną barwę.

Na każdym z wymienionych poziomów obecne są mechanizmy kluczowe dla emitowania głosu. Na poziomie dróg oddechowych jest to gromadzenie i gospodarowanie powietrzem, a tym samym stworzenie odpowiedniego ciśnienia, a także kontrolowanie go podczas fonacji. Ciśnienie to jest czynnikiem niezbędnym do wprawienia w ruch fałdów głosowych znajdujących się w krtani54. Drgania fałdów głosowych tworzą ton podstawowy, który następnie, przechodząc przez część artykulacyjno-rezonansową traktu głosowego, zyskuje swój ostateczny obraz akustyczny.

Neuronalna kontrola wokalizacji

Udział w wokalizacji bierze kilkadziesiąt mięśni od mięśni respiracyjnych (respiracja/oddychanie), przez mięśnie krtani (fonacja), aż po mięśnie jamy ustnej i przestrzeni ustno-twarzowej (artykulacja). Aby wokalizacja była możliwa, potrzebne jest zsynchronizowanie czynności wielu zespołów mięśni. Ruch tak wielu mięśni oraz precyzyjna koordynacja ich pracy, która umożliwia mowę i śpiew, angażuje rozmaite ośrodki układu nerwowego od wyższych pięter jego organizacji po podkorowe ośrodki zarządzające odruchami.

Mówiąc o neuronalnej kontroli śpiewu i wokalizacji w ogóle, należy spojrzeć na zagadnienie na obydwu poziomach – korowym i podkorowym.

Ośrodki korowe biorące udział w wokalizacji

Ośrodki korowe aktywne podczas śpiewu w dużej mierze pokrywają się z ośrodkami odpowiedzialnymi za mowę55. Istnieją jednak pewne neuronalne różnice w przetwarzaniu produkcji śpiewu i mowy. Na poziomie korowym w śpiew zaangażowane są następujące ośrodki:

  • Zakręt skroniowy górny (STG),
  • Bruzda skroniowa górna (STS),
  • Płacik ciemieniowy dolny (IPL),
  • Płacik ciemieniowy górny (SPL),
  • Zakręt czołowy dolny (IFG) – jest mocno zaangażowany w prozodyczne przetwarzanie werbalnych i niewerbalnych wokalizacji, co czyni go szczególnie istotnym ośrodkiem przetwarzania emocjonalnego przekazu56.
  • Zakręt zaśrodkowy – tworzy pierwotną korę somatosensoryczną, na której zmapowane są w odpowiednich proporcjach odczucia sensoryczne pochodzące z różnych części ciała, w tym w sporej proporcji z okolic przestrzeni ustno-twarzowej. W wokalizacji przetwarza informacje czuciowe występujące podczas produkcji dźwięków.
  • Zakręt przedśrodkowy – pierwszorzędowa kora motoryczna, przetwarza ruchy dowolne. Dzięki jej działaniu można dokonywać wolicjonalnych ruchów również w zakresie wokalizacji.

Wymienione ośrodki biorą udział w szeregu skomplikowanych działań jakich musi dokonać organizm podczas wokalizacji. Pierwszym z nich jest kontrola i koordynacja ruchów, zwłaszcza przestrzeni ustno-twarzowej. Elif Özdemir i współpracownicy w artykule opisującym badania nad przetwarzaniem mowy i śpiewu piszą, że:

„Układ tych [zaangażowanych na poziomie korowym w śpiew ośrodków – K. M.] często aktywowanych obszarów mózgu może stanowić współdzieloną sieć neuronalną dla: przygotowania motorycznego, realizacji i sensorycznej informacji zwrotnej w przypadku śpiewanej i mówionej wokalizacji57”.

Badacze zaznaczają, że aktywność w pierwszorzędowej korze ruchowej, której aktywacja okazuje się być większa podczas śpiewu niż podczas mowy, może wskazywać również na większą aktywność reprezentacji ruchowych przestrzeni ustno-twarzowej i krtani58 w przypadku produkcji śpiewu niż mowy. Przetwarzanie śpiewu, jak wskazują badacze, uruchamia szerszą sieć neuronalną niż sama mowa, a ponadto przetwarzanie śpiewu zdaje się być mocniej bilateralne niż w mowie59. Bez udziału kory mózgu nie byłoby mowy o świadomej kontroli nad wokalizacją czy autokontroli wytwarzanego dźwięku.

Ośrodki podkorowe biorące udział w wokalizacji

Ze względu na to, że śpiewanie jest czynnością złożoną nabudowaną na prymarnych emocjach i prymarnych dźwiękach, a te mają wiele wspólnego z filogenetycznie starszymi ośrodkami mózgowymi, odruchowymi wzorcami ruchowymi i nieświadomym przetwarzaniem, koniecznym jest spojrzenie na podkorową kontrolę czynności wokalnych. Struktura, która łączy ośrodki korowe i podkorowe oraz jest aktywna w procesie przetwarzania emocji to układ limbiczny. Jest on strukturą, której przypisuje się m.in. pierwotne kontrolowanie wokalizacji związanych z emocjonalnym wzbudzeniem60 – dźwięków prymarnych. Jak uważa Sherer:

„Produkowane są one [dźwięki prymarne – K. M.] przez toniczną aktywację w somatycznym układzie nerwowym (w szczególności mięśniach prążkowanych) oraz poprzez sympatyczną i parasympatyczną aktywację układu autonomicznego61”.

Somatyczny układ nerwowy jest odpowiedzialny przede wszystkim za reagowanie na czuciowe informacje pochodzące z narządów zmysłów (ale także czucie głębokie) oraz pozwala na świadome odczuwanie zmian somatycznych, kieruje pracą mięśni szkieletowych i niektórych gruczołów. Autonomiczna część układu, będąca poza kontrolą wolicjonalną, kontroluje m.in. respirację oraz wydzielanie śluzu pokrywającego śluzówki przestrzeni jamy ustnej, gardła i dróg oddechowych, co bezpośrednio wpływa na jakość głosu.

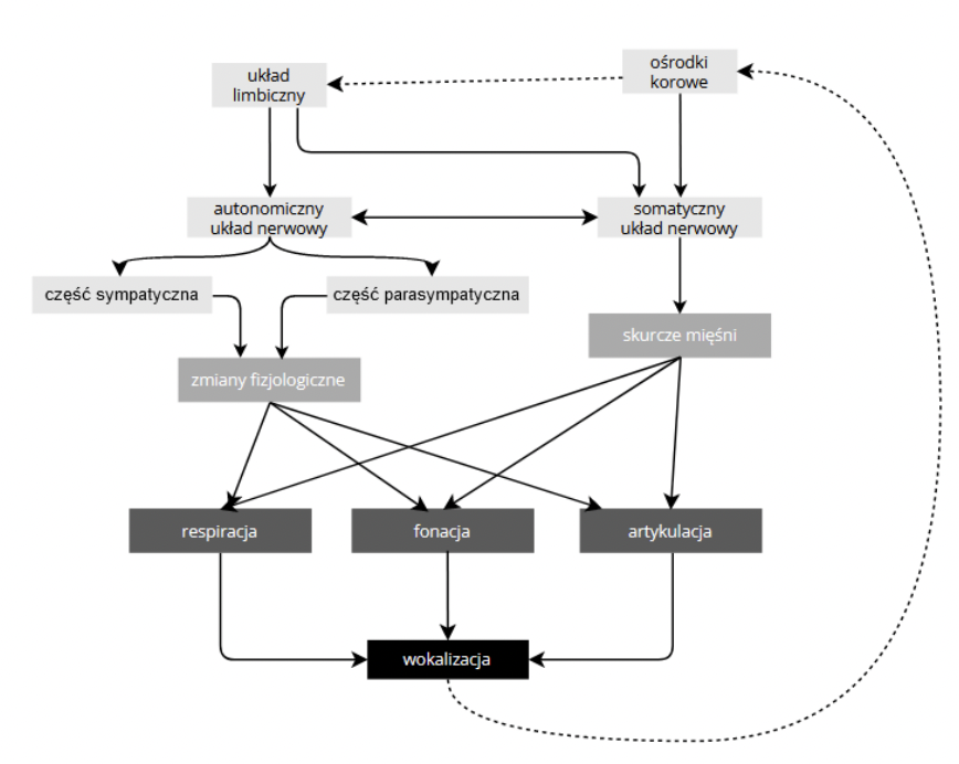
Współpraca korowych i podkorowych ośrodków zarządzających wokalizacją pozwala, z jednej strony, na świadomą manipulację głosem, z drugiej zaś buduje pewnego rodzaju most między wokalizacją a stanem fizjologicznym organizmu. Diagram zamieszczony poniżej pokazuje ogólne zależności między poszczególnymi partiami mózgu, efektami ich aktywacji w skali mikro oraz końcowym efektem, jakim jest wokalizacja, która również zwrotnie trafia do ośrodków neuronalnych tworząc pętlę autokontroli dźwięku.

Rysunek 1: Diagram stworzony na podstawie: Klaus R. Sherer, Expression of emotion…op. cit.
Grafika powstała w programie https://online.visual-paradigm.com, [19.05.2022]

Istota szara okołowodociągowa

Kluczową częścią mózgu dla prymarnych wokalizacji jest śródmózgowie62. Śródmózgowie jest strukturą, która razem z mostem i rdzeniem przedłużonym tworzy pień mózgu63. Pień mózgu odpowiada za kluczowe dla przetrwania organizmu procesy życiowe. Poszukując konkretnych ośrodków w śródmózgowiu odpowiedzialnych za emocjonalne wokalizacje należy przyjrzeć się małej, acz znaczącej strukturze – istocie szarej okołowodociągowej (PAG64). Struktura ta była badana początkowo na zwierzętach (m.in. szczurach, kotach i małpach), jednak badania na ludziach wykazały, że ma ona u nas podobne znaczenie, co u badanych ssaków65

Niewielkie skupisko ciał komórek nerwowych, którym jest PAG, otacza wodociąg mózgu i znajduje się w obrębie nakrywki śródmózgowia. Przyjmuje projekcje z wielu ośrodków mózgowych korowych i podkorowych: kory mózgowej, jąder podstawy, ciała migdałowatego, podwzgórza, wzgórza, istoty czarnej, tworu siatkowatego oraz pobliskich struktur pnia mózgu – oliwki i jądra pasma samotnego. Dora Zelena i jej współpracownicy podają, że trzema głównymi domenami funkcjonalnymi PAG w przetwarzaniu emocji są: zmiany fizjologiczne, ekspresyjna komunikacja i subiektywne odczucia. PAG znajduje się funkcjonalnie na styku trzech wymienianych przeze mnie wcześniej aspektów procesu emocjonalnego i stanowi ważny podkorowy ośrodek autonomicznych i motorycznych reakcji wywołanych w tymże procesie66. Struktura zaangażowana jest w kontrolę zachowań: społecznych, opiekuńczych, agresywnych i seksualnych, w tym w wokalne ekspresje wchodzące w skład tych zachowań67. Jej stymulacja powoduje: ból, nudności, płacz, jęk, uczucie strachu i wiele innych reakcji. Badania na zwierzętach wykazały, że zniszczenie PAG skutkuje niemożnością emocjonalnej wokalizacji68.

PAG a emocje

PAG jest strukturą odpowiedzialną za autonomiczne i motoryczne komponenty reakcji emocjonalnych. W istocie szarej okołowodociągowej komórki nerwowe są zorganizowane kolumnowo, a konkretne jej części odpowiadają za reakcje związane z różnymi emocjami prymarnymi. Simone C. Motta i współpracownicy polecają zwrócić szczególną uwagę na reakcje związane z systemami strachu, paniki i szukania. Przykładowo, grzbietowo-przyśrodkowej części PAG przypisuje się aktywność podczas reakcji panicznych, część brzuszno-boczna odpowiada za reakcję zamrożenia, a część brzuszna za reakcję ucieczki. Uszkodzenia w części brzuszno-bocznej PAG u drapieżników skutkowały także zaprzestaniem czynności szukania, a konkretnie polowania na ofiarę69. PAG jest kojarzona funkcjonalnie przede wszystkim z oceną ryzyka, przetwarzaniem bólu, reakcjami panicznymi i szukaniem zaspokojenia podstawowych potrzeb, a więc z emocjami o negatywnym zabarwieniu. Jednak, czy PAG ma związek tylko z emocjami negatywnymi? Nie. Istota szara okołowodociągowa bierze udział w komunikowaniu stanu emocjonalnego i szeregu zachowań o charakterze społecznym, w tym również wokalizacjach godowych oraz zachowaniach opiekuńczych70. PAG bierze zatem udział w zachowaniach mających na celu tworzenie więzi społecznych, które w rezultacie sprzyjają pozytywnym stanom emocjonalnym jednostki, np. poczuciu bezpieczeństwa, troski i opieki, zabawy, spełnienia seksualnego.

PAG a wokalizacja

Badania nad rolą PAG w emocjonalnej wokalizacji prowadzone były na wielu gatunkach zwierząt71. Mimo że niekiedy badania dotyczą ssaków bardzo dalekich człowiekowi – np. świnek morskich – ich wyniki mogą być znaczące dla badania PAG u ludzi. Badacze twierdzą, że uzyskane wokalizacje ssaków są akustycznie podobne do wokalizacji u naczelnych, w tym ludzi.

Ponadto przypuszczają, że:

„wzorce fonacyjne charakteryzujące dźwięczne wokalizacje samogłoskowe i spółgłoskowe u naczelnych mogą być nabudowane na naturalnych schematach produkcji dźwięku obecnych już w PAG ssaków niższych rzędów takich jak koty”72.

Istota szara okołowodociągowa kontroluje złożone zespoły czynności wokalizacyjnych wymagających ścisłej koordynacji. Jest swojego rodzaju stacją przekaźnikową między wyższymi ośrodkami mózgowymi, które tworzą liczne projekcje do PAG, uruchamiając tym samym całe złożone wzorce reakcji autonomiczno-motorycznych, a układem obwodowym, na którego wyjściu znajdują się efektory. Efektorami w przypadku wokalizacji są mięśnie oddechowe, struktury krtani i przestrzeni ustno-twarzowej.

W badaniach Pameli J. Davis i współpracowników73 przedstawiono dwa typy wokalizacji wywołanych przez stymulację PAG u kotów. Pierwszy typ wokalizacji – wokalizacje dźwięczne, czyli takie w których obecne jest drganie fałdów głosowych. W przypadku kotów były to: wycie (howl)74, miauczenie (mew) oraz warczenie (growl). Drugim typem wokalizacji były wokalizacje bezdźwięczne, czyli syk (hissing), w których szpara głośni jest szersza i pozwala na charakterystyczny w brzmieniu, duży przepływ powietrza bez obecności drgań fałdów głosowych. Co ciekawe, charakterystyczne wzorce aktywności mięśni w obu przypadkach wokalizacji kotów badacze porównują do analogicznych aktywacji mięśniowych występujących w przypadku dźwięcznych wokalizacji samogłoskowych i bezdźwięcznych wokalizacji spółgłoskowych u naczelnych75.

Ważną strukturą współpracującą z PAG podczas wokalizacji jest jądro zadwuznaczne (NRA)76. Jądro to znajduje się w rdzeniu przedłużonym i unerwia mięśnie prążkowane gardła i krtani. Jest jądrem somatomotorycznym, a więc kontroluje ono wolicjonalne ruchy w obrębie tych struktur77. Wokalizacje wywoływane poprzez stymulację tej okolicy nie były powtarzalne, co nie pozwala na określenie ich stałej charakterystyki, tak jak uczyniono to z wokalizacjami wywoływanymi z PAG. Badacze przypuszczają, że NRA posiada reprezentacje pojedynczych mięśni, a nie całych ich zespołów, jak jest w przypadku PAG78. Istnienie dwóch ośrodków zawiadujących ruchami w obrębie gardła i krtani pozwala z jednej strony na automatyzację czynności, którą zapewnia PAG i wolicjonalne kontrolowanie ruchów mięśni gardła i krtani, które umożliwiają nam mowę i śpiew, a które przetwarza NRA. Tym samym bardziej odruchowa wokalizacja pochodząca z PAG, czyli efektywnie dźwięki prymarne, może być modyfikowana poprzez kontrolę z NRA. I odwrotnie, na wokalizację pochodzącą z NRA wpływ może mieć podkorowe przetwarzanie pochodzące z PAG.

Istota szara okołowodociągowa jest strukturą pozwalającą na szybkie przekazanie informacji o emocjonalnym znaczeniu, poprzez uruchamianie wzorców autonomiczno-motorycznych, które synchronizują całe zespoły mięśni. W przypadku wokalizacji sprawia to, że zsynchronizowane elementy aparatu respiracyjno-fonacyjno-artykulacyjnego produkują wokalizacje o konkretnych, względnie stałych, parametrach akustycznych. Powtarzalność wzorców produkcji dźwięków, przekładająca się na powtarzalność cech akustycznych sprawia, że odbiorca może stosunkowo łatwo odczytać treść emocjonalną zawartą w wokalizacji.

PAG jako wspólny mianownik emocji i wokalizacji

Istota szara okołowodociągowa stoi na styku różnych poziomów reakcji emocjonalnej. Jest także
pewnego rodzaju bramą pomiędzy odczuciami emocjonalnymi a ich autonomiczno-motorycznymi
wyrazami. W końcu jest także punktem wspólnym przetwarzania emocji i wokalizacji na podstawowym, podkorowym poziomie, w niej spotykają się emocje prymarne i dźwięki prymarne.
Jest interesującą strukturą z punktu widzenia przekazu emocjonalnego w śpiewie, ponieważ dźwięki
prymarne są fundamentem bardziej skomplikowanych czynności wokalnych. Davis pisze:

PAG jest strukturą kluczową dla wokalizacji u ssaków nie tylko w produkcji emocjonalnych dźwięków niepodlegających kontroli wolicjonalnej, ale także jako generator specyficznych wzorców oddechowo-fonacyjnych kluczowych dla ludzkiej mowy i śpiewu”79

PAG automatyzuje czynności respiracyjno-fonacyjne, a w połączeniu z wolicjonalną kontrolą w przestrzeni ustno-twarzowej, pozwala na produkcję mowy i śpiewu. Przestrzeń ustno-twarzowa jest odpowiedzialna za warstwę artykulacyjną80 w aparacie respiracyjno-fonacyjno-artykulacyjnym. Jest ona ostatnim piętrem produkcji dźwięku i poprzez jej działanie na falę akustyczną utworzoną w krtani możemy nakładać akustyczne filtry w postaci specyficznych ułożeń narządów artykulacyjnych. Skutkuje to akustycznym podbiciem pewnych składowych częstotliwości dźwięku, co sprawia, że dany dźwięk odczytywany jest jako głoska lub nabiera pewnych cech, na przykład ostrości.

Wzorce w wokalizacji a przekaz emocjonalny

Specyficzne wzorce wokalizacji kontrolowane przez PAG mogą tłumaczyć związek między emocjami a wokalizacją, ponieważ produkowane w ten sposób częstotliwość, atak, tempo, pauzy, natężenie, zestawione razem w odpowiedni sposób, komunikują stan emocjonalny nadawcy81. Stałość charakterystycznych cech akustycznych komunikujących stan emocjonalny ma o tyle duże znaczenie, zwłaszcza dla wokalizacji prymarnych, że im bardziej stabilne są wzorce reakcji emocjonalnej na poziomie fizjologii, tym skuteczniejszy jest sam przekaz82. Komunikat mający na celu zwrócenie uwagi opiekuna, odstraszenie przeciwnika czy nawoływanie do godów musi być rozpoznawalny przez inne osobniki danego gatunku, dlatego względna stałość jego głównych elementów jest konieczna. Komunikacja stanu emocjonalnego niejednokrotnie bywa kluczowa dla przetrwania osobnika, dlatego wokalne ekspresje wyrażające emocje są bodźcami zwracającymi uwagę83. Jakie ma to znaczenie dla emocjonalnego przekazu w śpiewie? 

Znaczenie PAG dla wykonawców

Dlaczego akustyczne charakterystyki przekazu emocjonalnego i podkorowe mechanizmy nimi rządzące są ważne? Justlin i Laukki zauważają:
„poprzez naśladowanie charakterystycznych akustycznych wzorców wokalnych, muzycy mogą komunikować poszczególne emocje słuchaczom”84.

Ludzkie wokalizacje bazują na podkorowych wzorcach respiracyjno-fonacyjnych, które obecne są także u innych ssaków, jednak człowieka wyróżnia o wiele lepsza kontrola nad wokalizacją. To umożliwia mu mowę, śpiew, a także sprawne imitowanie wokalizacji różnego typu, w tym emocjonalnych85.

Na przekaz emocjonalny w śpiewie składa się kilka czynników: struktura harmoniczna nadana utworowi przez kompozytora86, interpretacja artystyczna wokalisty oraz sam stan emocjonalny wokalisty podczas wykonywania utworu. Za jeden z kluczowych elementów udanego występu podaje się – jak robi to Sherer – skuteczne przekazanie emocjonalnej warstwy przekazu muzycznego87. Bodziec emocjonalny naturalnie zwraca uwagę słuchacza. Wokaliści mają duży wpływ na to, jak zinterpretują dane dzieło muzyczne oraz jakie emocje postanowią wyrazić.

Z perspektywy skutecznego przekazania emocji duże znaczenie mają wzorce akustyczne związane z komunikowaniem stanów emocjonalnych. Te zaś są, jak pisałam wyżej, wynikiem uruchamiania wzorców motorycznych, które kontrolowane są przez PAG. PAG z kolei jest strukturą, która pozwala na komunikowanie stanu emocjonalnego. Zatem stan emocjonalny wokalisty jest ważnym czynnikiem podczas występu, ze względu na jego duży wpływ na fizjologiczne procesy wokalizacji.

Mając na uwadze znaczenie PAG warto zastanowić się nad rolą treningu emocjonalnego88 w procesie kształcenia i doskonalenia wokalistów (ale też aktorów). Należy także zastanowić się, czy brak znajomości pełnego znaczenia treści utworu, czyli przykładowo nieznajomość języka, w którym się dany utwór wykonuje, wpływa na jakość przekazu emocjonalnego. Davis i współpracownicy sugerują, że ponieważ PAG, jako struktura kluczowa dla ekspresji emocji, zarządza wokalizacją:
„Trening wokalny oparty o relaksację mięśni i odpowiednią wyobraźnię emocjonalną może być efektywnym sposobem na osiągnięcie pożądanych efektów wokalnych”89.

Znaczenie PAG dla klinicystów

Wnioski jakie można poczynić z obserwacji neuronalnej kontroli wokalnej ekspresji emocji można wykorzystać nie tylko do doskonalenia wyrazu artystycznego w elementach sztuk performatywnych, takich jak śpiew czy gra aktorska, ale także w terapii różnego rodzaju zaburzeń głosu. W przypadku zaburzeń, których podłożem nie są zmiany organiczne, czyli przykładowo psychogennych zaburzeniach głosu, terapia już obecnie zakłada wykorzystanie kaszlu i odchrząkiwania do wywołania prawidłowej fonacji90. Być może zastosowanie innych dźwięków prymarnych, jak na przykład skomlenie czy płacz również przyniosłoby dobre rezultaty terapeutyczne.

Podsumowanie

Emocje są skomplikowanym zjawiskiem, a ich przekaz w śpiewie należy do najistotniejszych problemów, które stają przed wokalistami. Złożony charakter emocji utrudnia dotarcie do kluczowych elementów, które sprawiają, że przekaz emocji w komunikacie wokalnym jest czytelny. Dźwięki prymarne, będące fundamentem wokalizacji złożonych, takich jak śpiew, są przydatnym narzędziem dla praktyków, którzy chcą, aby ich wykonania wyraźnie przekazywały treść emocjonalną.

Włączenie dźwięków prymarnych do śpiewu lub mowy wydaje się być najprostszą drogą do wywołania wokalizacji o określonych parametrach akustycznych bez konieczności świadomej kontroli nad wszystkimi aspektami respiracji, fonacji i artykulacji. Tym samym dźwięki prymarne dają nam dostęp do charakterystycznych wzorców akustycznych wskazujących na pewne emocje prymarne, które z powodzeniem możemy wykorzystać w występach artystycznych lub terapii mowy. Poprzez dźwięki prymarne nawet w skomplikowanych utworach wokalnych możemy odwołać się do percepcji emocji podstawowych, które są łatwo rozpoznawane przez słuchacza.

Istnieją pedagodzy wokalni, którzy bazując na dźwiękach prymarnych kształcą technikę wokalną u swoich uczniów i studentów, są to między innymi Dane Chalfin91 oraz Janice Chapman92. Wykorzystanie dźwięków prymarnych w śpiewie można wprowadzić poprzez przynajmniej częściowe wprowadzanie się w stan emocjonalny, który chcemy wyrazić, poprzez wyobraźnię emocjonalną. Polegałoby to na wyobrażeniu sobie, przywołaniu realnej sytuacji, w której byliśmy na przykład smutni i wprowadzeniu do śpiewu łkania, elementów płaczu, skomlenia, które naturalnie mogły pojawić się w przywołanej sytuacji.

Pewne charakterystyczne ustawienia traktu głosowego i respiracji powinny być nam dostępne w takiej sytuacji poprzez działanie PAG. Podobnie możemy wykorzystać wiwatowanie, nawoływanie i szereg innych dźwięków prymarnych do wyrażenia całej gamy emocji. Nie jest jednak jeszcze rozstrzygnięte, czy zaangażowanie emocjonalne wykonawcy musi być autentyczne, czy może być symulowane93.

Świadomość neuronalnych korelatów wokalizacji emocjonalnych pozwala na szerokie spojrzenie na proces wokalnej ekspresji emocji. Z jednej strony możliwa jest świadoma kontrola nad procesami respiracyjno-fonacyjno-artykulacyjnymi, z drugiej na uwadze trzeba mieć działanie automatycznych wzorców występujących w emocjonalnej wokalizacji. Dzięki umiejętnemu połączeniu świadomej kontroli nad wokalizacją oraz pracy na wzorcach, których dostarcza nam podkorowe przetwarzanie emocjonalnych wokalizacji, możliwe jest pełniejsze korzystanie z potencjału, jaki tkwi w śpiewie jako wokalnej komunikacji emocji.

Przypisy

  1. Zob. Samuel A. Mehr, et al., Universality and diversity in human song, „Science”, vol. 366, no. 6468 (2019): 970-990, DOI:10.1126/science.aax0868.
  2. Zob. David Huron, Czy muzyka jest ewolucyjną adaptacją?, „Kultura-Społeczeństwo-Edukacja”, no. 2(8) (2015): 211-233, DOI: 10.14746/kse.2015.2.13.
  3. Miron Zukerman, Kunitate Miyake, The attractive voice: what makes it so?, „Journal of Nonverbal Behavior” no. 17 (1993): 119–35, DOI:10.1007/BF01001960.
  4. Zob. Geoffrey Miller, Evolution of human music through sexual selection, [w:] The origins of music, red. L. Wallin, B. Merker, S. Brown, (Cambridge: MIT Press 2000) :339, DOI:10.7551/mitpress/5190.003.0025.
  5. Zob. Daniel J. Levitin, Zasłuchany mózg. Co się dzieje w twojej głowie, kiedy słuchasz muzyki, tłum. Ł. Szymonik (Kraków: Wydawnictwo Uniwersytetu Jagiellońskiego 2016), :274.
  6. Zob. Ellen Dissanayake, Hipoteza artyfikacji i jej znaczenie dla kognitywizmu, neuroestetyki i estetyki ewolucyjnej, „Kultura-Społeczeństwo-Edukacja”, vol. 2, no. 8, 2015: 184, DOI:10.14746/kse.2015.2.12
  7. Zob. Eli Amini et al., Effect of lullaby and classical music on physiologic stability of hospitalized preterm infants: A randomized trial, „Journal of Neonatal-Perinatal Medicine”, vol. 6, (2013): 295-301, DOI:10.3233/NPM-1371313.
  8. Zob. Ibidem.
  9. Zob. Wendy Brooks, Putting lullabies to bed: The effects of screened presentations on lullaby practices, „Australian Journal of Music Education”, vol. 50, no. 2, (2016) :83-97, https://eric.ed.gov/?id=EJ1146386.
  10. Por. Eiluned Pearce et al., The ice-breaker effect: singing mediates fast social bonding, „Royal Society Open Science”, vol. 2, no. 10, (2015): 150-221, DOI:10.1098/rsos.150221
  11. Zob. Ibidem: 150.
  12. Zob. David Huron, Czy muzyka jest…, op. cit.: 224.
  13. Ellen Dissanayake, Hipoteza artyfikacji… op. cit. 195.
  14. Dobrym przykładem są choćby rytmiczne pieśni żeglarzy, czyli tak zwane szanty, których celem była synchronizacja pracy grupy osób, szczególnie gdy potrzebna była jednoczesna praca siłowa całej grupy.
  15. Zob. Ellen Dissanayake, Hipoteza artyfikacji…, op. cit.: 194.
  16. Zob. David. Huron, Czy muzyka jest…, op. cit.: 229.
  17. Zob. Ibidem.
  18. Zob. Robin Dunbar et al., Performance of Music Elevates Pain Threshold and Positive Affect: Implications for the Evolutionary Function of Music, „Evolutionary Psychology”, vol. 10, no. 4, (2012): 688-702.
  19. Zob. Joseph Jordania, Why do people sing? Music in human evolution, (Tibilisi: Losos 2011): 90.
  20. Zob. Ibidem: 96.
  21. Zob. Ibidem: 98.
  22. Graham F. Welch, Singing as communication, [w:] Musical Communication, (New York: Oxford University Press 2005) : 239-259, DOI:10.1093/acprof:oso/9780198529361.003.0011
  23. Nie zawsze, lecz często.
  24. Zob. Patrik N. Justlin, Petri Laukka, Communication of Emotions in Vocal Expression and Music Performance: Different Channels, Same Code?, „Psychological Bulletin”, vol. 129, no. 5, (2003): 770, DOI:10.1037/0033-2909.129.5.770.
  25. Zob. P. Justlin, P. Laukka, Communication of Emotions…, op. cit.: 772.
  26. Zob. P. Justlin, P. Laukka, Communication of Emotions…, op. cit.: 771.
  27. Ibidem: 771.
  28. Zob. Patrik N. Justlin, Petri Laukka, Communication of Emotions…, op. cit.: 772.
  29. Zob. Klaus R. Scherer, Expression of Emotion in Voice and Music, „Journal of Voice”, vol. 9, no 3, 1995, s. 240, DOI:10.1016/S0892-1997(05)80231-0.
  30. Ibidem: 240.
  31. Zob. Patrik N. Justlin, Petri Laukka Communication of Emotions…, op. cit.: 774.
  32. Zob. Herbert Spencer, The origin and function of music, [w:] Essays: scientific, political and speculative, (Londyn:Williams and Norgate 1891): 403.
  33. Zob. Ibidem.
  34. Zob. Patrik N. Justlin, Petri Laukka , Communication of Emotions…, op. cit.: 773.
  35. Rezonans zależny jest od artykulacji.
  36. Zob. Klaus R. Scherer, Expression of Emotion…, op. cit.: 236.
  37. Zob. Patrik N. Justlin, Petri Laukka, Communication of Emotions…, op. cit.: 773.
  38. Badania prowadzone są także nad muzyką instrumentalną i przekazem emocjonalnym w ogóle bez użycia wokalizacji. Zob. Klaus R. Scherer, Expression of Emotion…, op. cit.
  39. Choć istnieją też badania, które wykorzystywały elektroniczne syntezowane sygnały dźwiękowe Por. Klaus R. Scherer, James S. Oshinsky, Cue utilization in emotion attribution from auditory stimuli, „Motivation and Emotion”, vol. 1, no. 4, (1997): 331-346, DOI:10.1007/BF00992539
  40. Zob. Klaus R. Scherer, Expression of Emotion…, op. cit.: 238.
  41. Zob. Jan Felcyn, Śpiew solowy a emocje spostrzegane…, op. cit.: 29.
  42. Zob. Klaus R. Scherer , James S. Oshinsky, Cue utilization in emotion, op.cit.: 340.
  43. Zob. S. Viellard, M. Roy, I. Peretz, Expressiveness in musical emotions, „Psychological Reaserch”, vol. 76, no. 5 , (2011): 641-653.
  44. Zob. Patrik N. Justlin, Petri Laukka, Communication of Emotions…, op. cit.: 776.
  45. Zob. Jan Felcyn, Śpiew solowy a emocje spostrzegane, op. cit.: 21.
  46. Zob. Klaus Scherer, Expression of Emotion…, op. cit.: 236.
  47. Dodaję angielskie odpowiedniki słów ze względu na większą precyzję, ponieważ niektóre terminy są tłumaczone na język polski jednym słowem, podczas gdy w terminologii angielskiej są rozróżniane.
  48. Dane Chalfin, From “me” to “we”: Audience-focused practical tools for interpretation and performance, [w:] The Singer-Songwriter Handbook, red. J. Williams, K. Willams, (Londyn: Bloomsbury Publishing 2017): 137-146.
  49. Ostatnie dwa dźwięki prymarne są podane jedynie przez Sherera Zob. Klaus R. Scherer, Expression of Emotion…, op. cit.: 236.
  50. Zob. Patrik N. Justlin, Petri Laukka, Communication of Emotions…, op. cit.: 774.
  51. Johann van den Berg, Myoelastic-Aerodynamic Theory Of Voice Production. „Journal of Speech and Hearing Research”, no 1(3) (1958): 227-244, DOI: 10.1044/jshr.0103.227.
  52. Rola zatok w rezonansie głosowym jest dyskutowana od XVII w. Mimo iż są one w literaturze zaliczane często do rezonatorów i podkreślana jest ich rola we wzmacnianiu fonowanego dźwięku, wraz z postępem badań pojawiają się doniesienia o tym, że zatoki mają znikome znaczenie dla rezonansu. Zob. James Keir, Why do we have paranasal sinuses? „The Journal od Laryngology and Otology”, nr 123, (2009): 4-8, DOI: 10.1017/S0022215108003976. Zob. Miriam Havel et al., Eliminating paranasal sinus resonance and its effects on acoustic properties of the nasal tract. „Logopedics Phoniatrics Vocology, nr 41(1): 33-40, DOI:10.3109/14015439.2014.967364.
  53. Jerzy Kuczkowski, Anatomiczno-fizjologiczne podstawy głosu [w:] Logopedia Artystyczna, (Gdańsk: Harmonia 2016) :256.
  54. Johann van den Berg, Myoelastic-Aerodynamic Theory… op.cit.: 227-244.
  55. Por. Elif Özdemir et al., Shared and distinct neural correlates of singing and speaking, „NeuroImage”, vol. 33, (2006): 628-635, DOI: 10.1016/j.neuroimage.2006.07.013.
  56. Zob. Sasha Frühholz, Didier Grandjean, Processing of Emotional Vocalizations in Bilateral Inferior Frontal Cortex, „Neuroscience & Biobehavioral Reviews”, vol. 37, no. 10: 2847-2855, DOI: 10.1016/j.neubiorev.2013.10.007.
  57. Zob. Elif Özdemir et al., Shared and distinct neural correlates…, op. cit.: 632.
  58. Zob. Ibidem.
  59. Zob. Ibidem: 633.
  60. Zob. Klaus R. Scherer, Expression of Emotion…, op. cit.: 240.
  61. Zob. Ibidem.
  62. Zob. Pamela Davis et al., Neural Control of Vocalization: Respiratory and Emotional Influences, „Journal of Voice”, vol. 10 no. 1: (1996): 23, DOI:10.1016/S0892-1997(96)80016-6.
  63. Zob. Mary S. Maida et al., Atlas neuroanatomii i neurofizjologii Nettera, (Wrocław: Edra Urban&Partner 2018): 142.
  64. Skrót od nazwy angielskiej periaqueductal grey.
  65. Zob. Dora Zelena et al., Periaqueductal gray and emotions: The complexity of the problem and the light at the end of the tunnel, the magnetic resonance imaging, „Endocrine Regulations”, vol. 52, (2018): 226, DOI:10.2478/enr-2018-0027.
  66. Zob. Dora Zelena et al., Periaqueductal gray and emotions…, op. cit.: 222.
  67. Zob. Ibidem.
  68. Zob. Uwe Jürgens, The role of the periaqueductal grey in vocal behaviour, „Behavioural Brain Research”, vol. 62, no. 2, (1994): 108, DOI: 10.1016/0166-4328(94)90017-5.
  69. Zob. Simone C. Motta et al., The periaqueductal gray and primal emotional processing critical to influence complex defensive responses, fear learning and reward seeking, „Neuroscience and Biobehavioral Reviews”, vol. 76, (2017): 40, DOI: 10.1016/j.neubiorev.2016.10.012.
  70. Zob. Dora Zelena et al., Periaqueductal gray and emotions…, op. cit.: 228.
  71. Zob. Uwe Jürgens, The role of the periaqueductal grey in vocal behaviour,.., op. cit., s.108.
  72. Pamela Davis et al., Neural Control of Vocalization…, op. cit.: 29.
  73. Zob. Pamela Davis et al., Neural Control of Vocalization…, op. cit.
  74. Podaję również angielskie odpowiedniki, ze względu na wielość możliwych tłumaczeń.
  75. Zob. Ibidem: 24-25.
  76. Skrót od łacińskiej nazwy nucleus retro-ambigualis.
  77. Zob. Radovan Hudák et al., Memorix Anatomia (Wrocław Edra Urban&Partner 2017): 362-363.
  78. Zob. Pamela Davis et al., Neural Control of Vocalization…, op. cit.: 29.
  79. Ibidem: 34.
  80. Mowa tu o artykulacji w sensie fonetycznym, czyli procesie wydobywania dźwięków mowy z pomocą narządów artykulacyjnych, nie artykulacji w sensie muzycznym, która odnosi się ogólnie do sposobu wydobywania dźwięków. Artykulacja w sensie muzycznym w śpiewie jest osiągana nie tylko poprzez działanie przestrzeni ustno-twarzowej, ale też za pomocą niższych pięter aparatu respiracyjno-fonacyjno-artykulacyjnego.
  81. Zob. Pamela Davis et al., Neural Control of Vocalization…, op. cit.: 35.
  82. Zob. Gary E. Schwartz, Emotion and Psychophysiological Organization: A System Approch, [w:] Mental-State Estimation 1987 , red. J. R. Comstock, (Waszyngton:Scientific and Technical Information Office, National Aeronautics and Space Administration 1988): 21.
  83. Zob. Sandrine Viellard et al., Expressiveness in musical emotions, „Psychological Reaserch”, vol. 76, no. 5, (2011): 643, DOI:10.1007/s00426-011-0361-4.
  84. Patrik N. Justlin, Petri Laukka, Communication of Emotions…, op. cit.: 771.
  85. Zob. Ibidem: 773.
  86. Na przykład tryb molowy lub durowy, specyficzne zestawienia harmoniczne.
  87. Zob. Klaus R. Scherer, Expression of Emotion…, op. cit.: 243.
  88. Zawierającego przykładowo ćwiczenie wyobraźni emocjonalnej.
  89. Pamela Davis et al., Neural Control of Vocalization…, op. cit.: 35.
  90. Zob. Bożena Kosztyła-Hojna et al., Psychogenne uwarunkowania zaburzeń jakości głosu i mowy w aspekcie foniatryczno-logopedycznym, „Logopedia”, vol. 48, no. 2, (2019): 370, DOI:10.24335/bpc6-pc12.
  91. Zob. Dane Chalfin, From “me” to “we”…, op. cit.: 137-146.
  92. Por. Janice L. Chapman, Primal Sound [w:] Singing and Teaching Singing: A Holistic Approach to Classical Voice, (San Diego:Plural Publishing 2016): 17-22.
  93. Zob. Klaus R. Scherer, Expression of Emotion…, op. cit.: 243.